ロボット、千葉ロッテマリーンズについていいかげんなことを書きます。
×
[PR]上記の広告は3ヶ月以上新規記事投稿のないブログに表示されています。新しい記事を書く事で広告が消えます。
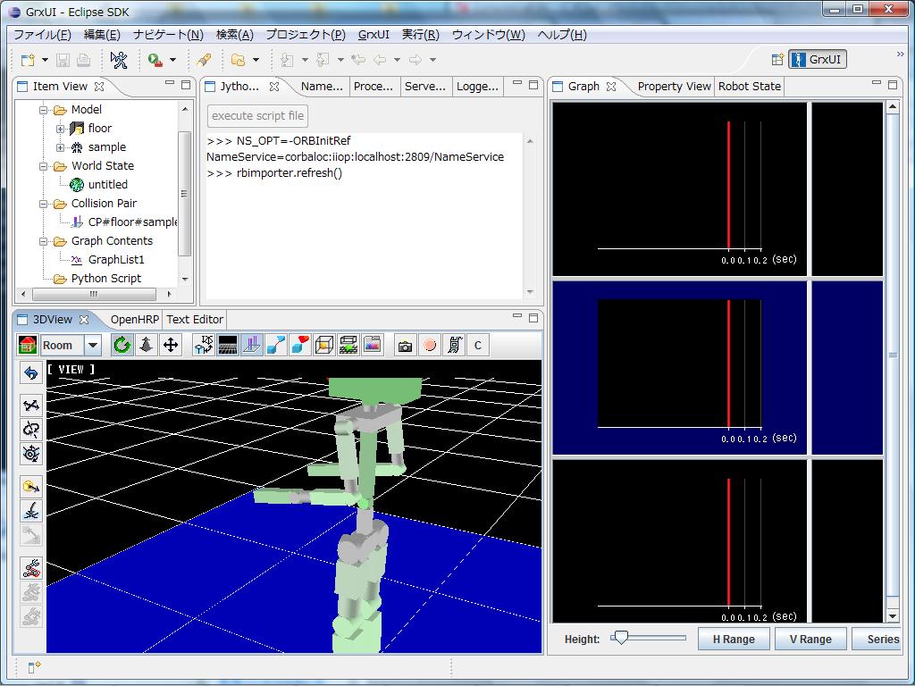
OpenHRP-3.1.0.betaのインストールが苦労の末できた。

すごいめんどくさかった。インストールの時点で躓くとは思ってなかった。
本当に初心者お断りだなこのシミュレータは。僕も初心者ですけど。
もうちょっとなんとかならなかったのかな。
だからどっかの偉い先生が解説すればいいんじゃないかと常日頃から
思ってるんだが誰もやってくれないな。
大学院生でもいいから誰かやってほしい。
ODEは下手すれば中学生でも扱えるシミュレータだから解説はできるけど、
OpenHRPは大学生でも扱えるかどうかというレベルなので解説は無理なのだろうか。
大学生なら少し頑張ればある程度使えるようにはなると思います。
ロボットをやってる大学院生ならちょっといじっただけでできると勝手に想像しているので
だれかに解説やってほしいです。そんな親切な人を探してます。
すごいめんどくさかった。インストールの時点で躓くとは思ってなかった。
本当に初心者お断りだなこのシミュレータは。僕も初心者ですけど。
もうちょっとなんとかならなかったのかな。
だからどっかの偉い先生が解説すればいいんじゃないかと常日頃から
思ってるんだが誰もやってくれないな。
大学院生でもいいから誰かやってほしい。
ODEは下手すれば中学生でも扱えるシミュレータだから解説はできるけど、
OpenHRPは大学生でも扱えるかどうかというレベルなので解説は無理なのだろうか。
大学生なら少し頑張ればある程度使えるようにはなると思います。
ロボットをやってる大学院生ならちょっといじっただけでできると勝手に想像しているので
だれかに解説やってほしいです。そんな親切な人を探してます。
PR
動作パターン設計ツールというものがあるらしいです。
これすごく使えそうですね。
今はテスト配布しているようです。
使うにはアカウントを取得する必要があります。
僕も取得して使ってみました。
だがはやくも不満な点が出てきた。
なんでVRMLファイルなんだ。これのせいでOpenHRP3も相当使いづらいのに。
他に適当なのがないのか。まあ、関節とかの定義もいるが。
だれかOpenHRP3用のCADとか作ればいいのに。
・・・・・・そうかその手があったか。夏休み中ぐらいに作ってみるか。できないだろうけど。
CADじゃなくて他のファイル形式で保存したのをVRMLに変換するのだったら
・・・・無理か、プログラマーじゃないし。
RTミドルウェアコンテストの準備もしなければならないしそんな暇ないか。
なぜか滅多に人が来ないこのブログに昨日25人も来たんだがなぜだ?
だれかの嫌がらせだろうか?どうかいじめないでください。
というより何を目的で見るのか、誰に需要があるのかがさっぱりわからない。
やっぱり今週で打ち切りだったか。
それなりに面白かったんだがなあ。
やっぱりアフロがだめだったのか。
あのキャラ好きって人っているのか?
ライジングインパクトの須賀川より不快だった気がするが。
この漫画見てバスケ始めましたとか言う人いたら面白いですけど。
最終回の展開が「ロケットで突きぬけろ!」を彷彿とさせたと感じたのは僕だけでしょうか?
一を聞いて十を知ることのできるというか、要領がよかったり、
人よりちょっと努力できる、努力するのが上手とかいう人は大嫌いですね。
そういう人って、だいたい小さい時からそんな風に要領がいいような気がします。
以前、「馬鹿になれる男が勝つ!(著者:中村修二、発行所:三笠書房、発行年:2004年1月10日)」
の感想を書きましたがこの本の中で、
「子供の頃から才気ばしったような子供が、大人になってからも才気煥発かというと、決してそうではないだろう。いやむしろ、子供の頃に鋭敏だといわれ、何にでもよく気がついて、勉強もすぐにわかって点数がいいような子は、大人になってからは大成しないものだと思う。」
と引用しましたが、まさにこのタイプです。
友達になるのはいいですが、絶対に一緒に仕事をするのは嫌です。
僕は十聞いて一しかわからないのでこういうタイプと一緒に仕事すると
まったく歩調が合いません。
しかも、こういうタイプって、性格もそんなに悪くないんですよね。
なおさら腹立ちます。
さっきの引用の通り、調子に乗ってられるのも今のうちです。
こういうタイプは大成しません。あきらめてください。
後は追い抜かれる運命です。
人よりちょっと努力できる、努力するのが上手とかいう人は大嫌いですね。
そういう人って、だいたい小さい時からそんな風に要領がいいような気がします。
以前、「馬鹿になれる男が勝つ!(著者:中村修二、発行所:三笠書房、発行年:2004年1月10日)」
の感想を書きましたがこの本の中で、
「子供の頃から才気ばしったような子供が、大人になってからも才気煥発かというと、決してそうではないだろう。いやむしろ、子供の頃に鋭敏だといわれ、何にでもよく気がついて、勉強もすぐにわかって点数がいいような子は、大人になってからは大成しないものだと思う。」
と引用しましたが、まさにこのタイプです。
友達になるのはいいですが、絶対に一緒に仕事をするのは嫌です。
僕は十聞いて一しかわからないのでこういうタイプと一緒に仕事すると
まったく歩調が合いません。
しかも、こういうタイプって、性格もそんなに悪くないんですよね。
なおさら腹立ちます。
さっきの引用の通り、調子に乗ってられるのも今のうちです。
こういうタイプは大成しません。あきらめてください。
後は追い抜かれる運命です。