忍者ブログ
ロボット、千葉ロッテマリーンズについていいかげんなことを書きます。
[75]  [76]  [77]  [78]  [79]  [80]  [81]  [82]  [83]  [84]  [85
×

[PR]上記の広告は3ヶ月以上新規記事投稿のないブログに表示されています。新しい記事を書く事で広告が消えます。

※以下は旧バージョンの情報です。最新版の情報はRTミドルウェアコンテストのページにあります。




Ver0.1.1にはバグがあったので急遽Ver.0.1.2を作りました。

既に2回のダウンロードがあったみたいです。

ダウンロードしてくださった方には深くお詫びいたします。


ここから0.1.2をダウンロードしてください。

利用方法などはここ参照。



どのようなバグかと言いますと、とてもアホらしいミスなのですが、エディタで選択したオブジェクトの番号を何も選択してないときは100としていたのですが、それを何を思ったかBody[num](※numは100)のように配列の番号として入れてしまうという意味不明なものでした。

・・・ちょっと作りが荒かったかなぁ。


プログラミング素人なので、僕の作ったソフトウェアを使用する際はそれなりに覚悟が必要だと思われます

パソコンがおかしくなるとかはないと思いますけど、万が一不具合が生じても責任は一切とりません。


・・・・・あの、一応は動作しているのでしょうか?

責任は取らないですけど、遠慮なくコメント欄を使ってください。

当ブログは荒らしでも大歓迎なので。




余談ですが、にほんブログ村のIT技術のPythonのカテゴリに登録しました。


にほんブログ村 IT技術ブログ Pythonへ
にほんブログ村


下の画像を見てもわかるとおり1人しかいないので、1位獲得です。

444.png






Pythonの記事はもう2ヶ月ぐらい書いてませんが・・・・

同じ研究室にPythonにすごく詳しいインド人留学生がいるので、これから書くこともできるかと思います。

・・・・というか、僕自身がPythonあまり詳しくないのですが。

最近まで勘違いしてたのですが、PythonがCより遅いのは、インタプリタだからじゃなくて変数の型を指定してないせいらしいですね。

要するにその変数が何かがわからないからと。

これは彼に教えてもらったのですが。

・・・・あってますよね?
ネットで探しても情報が出てこないのですが。









にほんブログ村 科学ブログ ロボットへ
まさか、
一日で3回も新バージョンを出すことになるとは・・・

人気ブログランキングへ
PR

※以下は旧バージョンの情報です。最新版の情報はRTミドルウェアコンテストのページにあります。




昨日、というより10時間ぐらい前にVer.0.1を配布し始めたばかりですけど、Ver.0.1.1を配布します。

ここからダウンロードできます。


※Ver.0.1.1にはバグがあります。
お詫びと修正版はここから。


以前の情報は、

Ver0.0.1以前の情報

Ver.0.1の情報

を参考にしてください。



球がどういうわけか描画できないバグがあったので修正しました。

他の変更点は、


ボディの半透明、不透明をボタンで選択可能(上のBを押したら不透明、Jを押したら半透明になります)

エディタで選択したパーツを3D描画上では白くなるようにした

VRMLのポリゴンの数が多いとバグるのを修正


これぐらいかな。

全然フィードバックがないですけど、ちゃんと動作してますよね?

・・・・・オープンソースってなかなか難しいな。


このソフトウェアで使用可能なVRMLの作成方法を載せときます。

Solid Edgeのパーツから作る方法と、アセンブリから作る方法を載せときます。


下の図のようにパーツを作ったとします。

クリックすると拡大します。

gazou5.png









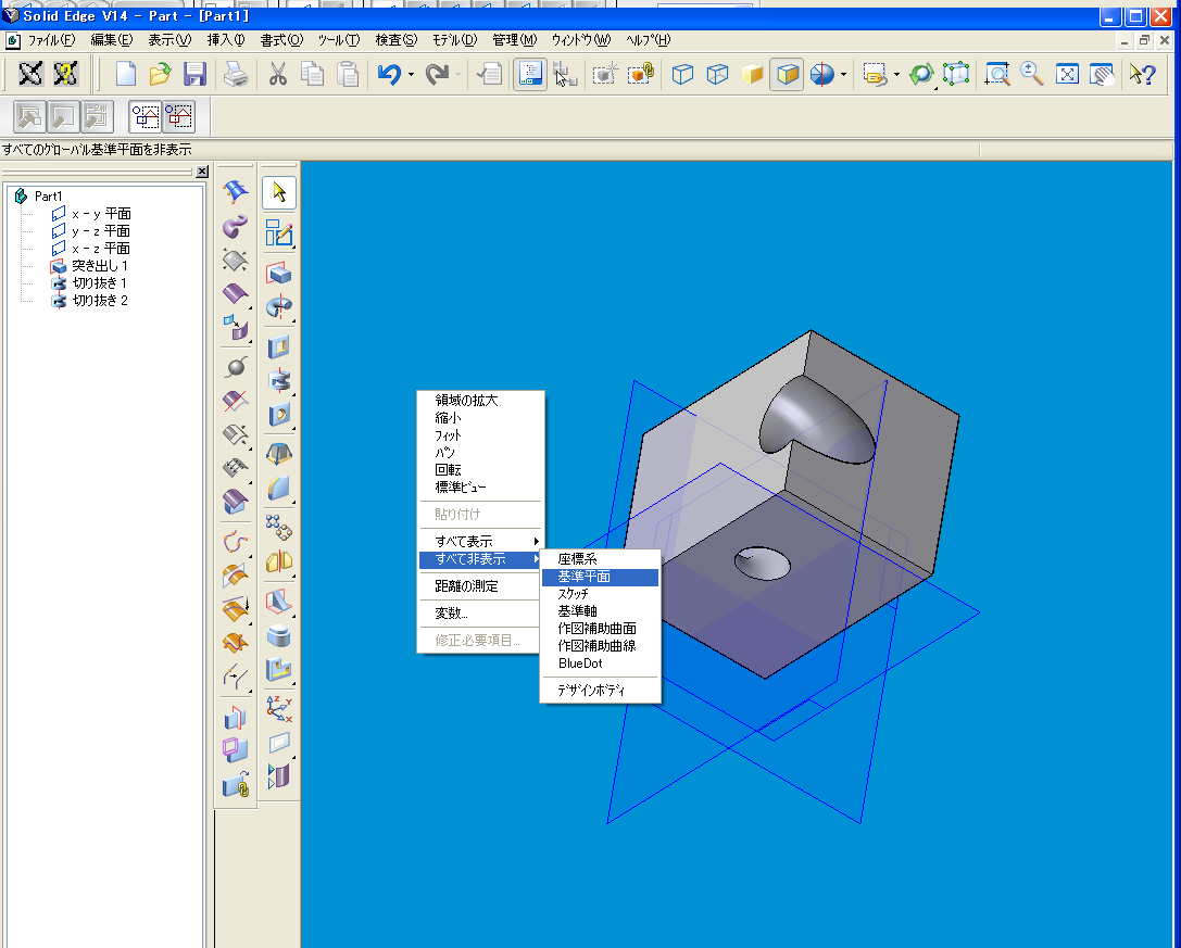
右クリックからすべて非表示→基準平面とします。

補助曲線などを使った場合はそれも非表示にしてください。


bc6df4ae.png











そして下の図のまるで囲んだボタンを押して輪郭線を非表示にします。

05e1fb46.png












最後にVRMLで保存します。「ファイル」から「画像で保存」を選択してください。gazou9.png











そして「VRML文書(*wrl)」を選択して適当な名前をつけて完了。

gazou10.png










アセンブリから作る際も手順は全く同じです。












 







ランキングに参加してます。押していただけると今まで経験がないくらい嬉しいです。
 


にほんブログ村 科学ブログ ロボットへ
ブログ村のロボットのカテゴリから
昨日来たのは2人

人気ブログランキングへ

※以下は旧バージョンの情報です。最新版の情報はRTミドルウェアコンテストのページにあります。




ロボットモデリングツールVer0.1を公開しました。

ここからダウンロードできます。

Ver.0.0.1までの情報は前回の記事で。

追記: 最新のバージョンは0.1.1です。


Ver.0.0.1は2週間で5回のダウンロードがあったみたいです。

いかにも怪しいソフトなのでこんなものかなと思います。

・・・・まあ、当初の目標が5人なので既に達成してるわけですが。


Ver.0.1で追加した機能は、

VRMLファイル読み込みでポリゴンを描画

センサ作成(今回は作成できるだけ)


です。


その他の変更点としては、


ボディ、ジョイント、センサの種類によってエディタに置く画像を別にした。

ボディ作成の際、作成しようとしてるボディを描画

カプセルを円錐に変更


ぐらいです。


ファイルの保存はまだできません。

相変わらず重要なところが抜け落ちてます。

次のVer.0.2では実装・・・・できたらいいな。


VRMLの読み込みの方法ですが、

赤の下線を引いたところでBodyの形状をPolygonと設定してください。

次に青の円で囲んだLoad VRMLをクリックしてください。

この順序は逆でも構いません。



次にファイルダイアログが表示されるので、VRMLファイルを開いてください。


これで完了。

あとはCreateを押して作成するだけです。




描画しているのはPA10の一部です。

当然、このソフトウェアには付属していません。

OpenHRP3をダウンロードしたら付いてきます。




あと、Solid Edgeで作成したVRML読み込みに関して説明しときます。


手順としては


Solod Edgeでパーツを作成

基準平面、補助線等を非表示

輪郭線を非表示

VRMLで保存


です。

後で画像を使って再度説明を載せたいと思います。




今回のVer.0.1は9300行ほどのコードで構成されています。

僕はプログラミングが本職じゃないので9000行程度でもかなり苦戦しますね・・・・









ランキングに参加してます。押していただけると今まで経験がないくらい嬉しいです。
にほんブログ村 科学ブログ ロボットへ
ブログ村のロボットのカテゴリから
滅多に人が来ない

人気ブログランキングへ
※以下は旧バージョンの情報です。最新版の情報はRTミドルウェアコンテストのページにあります。




ロボットモデリングツールを作成しました。

HPで配布してます。

Ver.0.1に関する情報もほしいならここ

※2月20日深夜から配布してたVer.0.0ですが、Qtをインストールしてパスを通してないと実行できなかったみたいなのでVer.0.0.1をリリースしました。こっちは実行できるはずです。

※超重要 : OpenRTM-aist-1.0.0-RC1がインストールされている環境じゃないと実行できません。

このソフトウェアを使ったことによって損害が生じても知ったこっちゃないので、自己責任でやってください。

自分のパソコン以外で試してないので動くかどうかも分かりません。

開発環境はWindows Vistaです。


動画を見ればだいたいのことはわかると思いますが、




エディタに物体、ジョイントを置いてつなげてくと、横で3D描画されます。

実行ファイルは、ダウンロードしたフォルダの、RMC-0.0\RMC\QtModelViewerComp\DebugのRMC.exeです。

やたら適当に作ったアイコンで表示されているのがそうです。



物体は、


直方体



円柱

カプセル


が今のところは作れて、

ジョイントは


ヒンジジョイント

スライダージョイント

固定ジョイント


が作成できます。

物体の設定できるパラメータは、パラメータ設定のウインドウの上から、


番号

名前

位置(x,y,x)[m]


で、ここからは物体の形状によって違います。

直方体の場合は上から、

x、y、z方向への長さ[m]

x、y、z軸の傾き[rad]

質量[kg]

色(RGB)


となります。


球の場合は、


半径[m]

質量[kg]

色(RGB)


です。


円柱、カプセルの場合は、


長さ、半径[m]

x、y、z軸の傾き[rad]

質量[kg]

色(RGB)

です。


続いて、ジョイントのパラメータは、

上から

番号

名前

位置(x,y,z)[m]

で、ヒンジとスライダーは、


関節軸(x,y,z)

回転角度の上限値、下限値[rad]

回転角速度の上限値、下限値[rad/s]

回転子の慣性モーメント[kgm^2]、モータコイルの抵抗[Ohm]、トルク定数[Nm/A]、エンコーダパルス数 [pulse/rotate]


です。

関節軸以外はデータの保存ができないので設定しても意味ないです。


物体、ジョイントの番号はそれぞれ0から順番に並んでおく必要があります。

左上の「C」のボタンを押すとチェックできます。

「C」のボタン押して、チェックが通らない限りジョイントは動かせません。


動画に補足するところがあるとすればこのぐらいかな。


RTコンポーネントで角度を入力することもできます。

その際、角度を入力するRTコンポーネントはTimedDoubleSeqのアウトポートで、ジョイントに付けた番号順に配列の0番目から入力できます。

サンプルコンポーネントは、RMC-0.0\TESTout\TestOutComp\DebugのTestOutComp.exeです。

RTミドルウェアは公式サイトからOpenRTM-aist-1.0.0-RELEASEのインストーラを入手して実行するだけでインストール完了。おそらく10分もかからない。


※修正 : OpenRTM-aist-1.0.0-RC1でないと動作しないようです。RC1のインストールをよろしくお願いします。

あとは動画参照



サンプルコンポーネントは、アウトポートの2個の配列がそれぞれ0.05ずつ増えていくだけのコンポーネントです。



今回の開発環境は、

Windows Vista

Visual C++ 2008 Express Edition

OpenRTM-aist-1.0.0-RC1

Qt 4.6.0


です。

どうぞ遊んでください。

今後の予定としては、

1. ファイルの保存(VRML)

2. CADで作成したファイルの読み込み

3. センサの作成


を実装する予定です。

・・・・・なんか重要な部分がごっそり抜けおちてる感じだな。

とは言っても、僕は来週、血尿が出そうなほど忙しいためしばらく改良版は出せそうにないです・・・

今回のツールの作成は、所属研究室とは一切関係ないので研究室に連絡したりするのは絶対に止めてください



_______________________________________________________________________
追記

・・・・一つ重要なことを忘れておりました。

VC++2008EEで開発したのでVC++2008またはMicrosoft Visual C++ 2008 SP1 再頒布可能パッケージがインストールされている環境じゃないと実行できません。

というより、さっきも書きましたが自分のパソコン以外で試してないのでもし実行できたらこの記事のコメント欄にご報告いただけると助かります。














ランキングに参加してます。押していただけると今まで経験がないくらい嬉しいです。
にほんブログ村 科学ブログ ロボットへ
ロボットって
なかなか奥が深い


人気ブログランキングへ






多関節ロボットのモデリングツールを作ってますが、見た目はそれらしくなったような感じです。

RTコンポーネント化したのが正解かどうかは疑問ですが、シミュレーションで関節角度を与える手段の一つぐらいにしとけば別にマイナスにはならないとは思ったり思わなかったりですね。

2月中旬までにできると言ったけどまだできてない・・・・実はGUI作るの初めてだったもので予想以上に手間取りました。

2月中旬って言ったら20日ぐらいまでだと思うので帳尻力を発揮してなんとかします。





おまけ

コビアン

・・・・・・なんだこの顔は








ランキングに参加してます。押していただけると今まで経験がないくらい嬉しいです。
にほんブログ村 科学ブログ ロボットへ
このブログの今年の目標は
コメント書いてもらう

今日達成しました
人気ブログランキングへ
<< 前のページ 次のページ >>
カレンダー
02 2026/03 04
S M T W T F S
1 2 3 4 5 6 7
8 9 10 11 12 13 14
15 16 17 18 19 20 21
22 23 24 25 26 27 28
29 30 31
フリーエリア
最新CM
[08/31 ysuga]
[08/31 Nobu]
[08/31 ysuga]
[12/11 Nobu]
[12/11 Kanamura]
最新TB
プロフィール
HN:
Nobu
年齢:
37
性別:
男性
誕生日:
1988/09/22
職業:
あれ
趣味:
妄想、自堕落
バーコード
ブログ内検索
P R
カウンター
忍者ブログ [PR]